- الصفحة الرئيسية
- المعوضات التسلسلية (SC)
- المعوضات التسلسلية الثابتة (FSC)
المعوضات التسلسلية الثابتة (FSC)
Fixed Series Compensation
مشروع المعوضات التسلسلية (SC) لمحطة تحويل TEIAS 400kV Kayabasi

شركة TEIAS هي شركة متخصصة في خطط نقل الطاقة الكهربائية في تركيا، خطوط النقل الرئيسية مقننة بقيمة جهد 400 كيلو فولت. شركة TEIAS لديها شبكة من خطوط النقل بطول كلي يصل إلى 66,453 كيلو متر، وعدد 729 محطة تحويل، وقدرة تحويل 163,849 ميجا فولت أمبير وعدد 12 خط للربط البيني مع الدول المحاورة.
سلسلة محطة تحويل Kayabasi لمحطات التعويض أنشأت لأكثرمن عشرين سنة مضت، وتهدف إلى تحسين سعة النقل، الاستقرارية والوثوقية لخطوط النقل 400 كيلو فولت لـ Kayabasi s/s - Kursunlu s/s، Kayabasi s/s - Baglum s/s و Kayabasi s/s –Deceko، لتقليل الفقودات وتحسين قدرة الشبكة الكهربائية.
وفقاً لعمر الاستخدام الطويل للمعوضات التلسلسلية (SCs) لمحطة Kayasabi فإنها تحتاج إلى الاستبدال بأخرى جديدة، تشمل بنوك المكثفات، صمامات تشغيل المحرك (MOVs)، فجوات الشرارة، قواطع التحويل، منصات، أنظمة التحكم والحماية (C&P) والمكونات الأخرى.
بالنسبة لهذا المشروع، فإن شركة RXPE سلمت ثلاث فئات من المعوضات التسلسلية (SC) 400 كيلو فولت. قمنا بإزالة كل المعوضات المتسلسلة القديمة واستبدالها بجديدة في نفس الموقع.
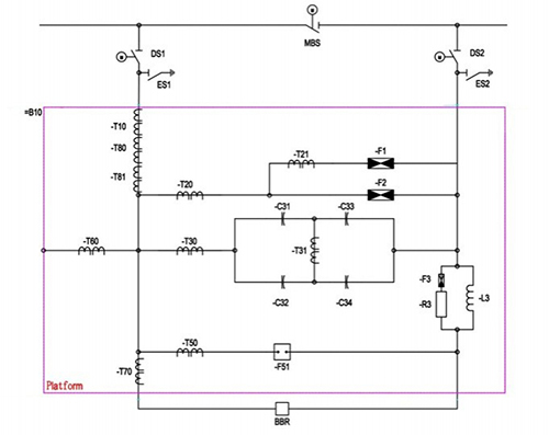
نهج الحماية للمعوضات المتسلسلة لشركة TEIAS صممت بثلاث مستويات تشمل صمامات تشغيل المحرك (MOV)، فجوة الشرارة ووقاطع دائرة التحويل. على فرضية أن حدوث عطل في الخط الخارجي، فإن تيار العطل سوف يتحول بواسطة صمامات تشغيل المحرك (MOV)، وأيضاً فجوة الشرارة وقاطع الدائرة تعمل على التحويل، لذلك فإن فجوات الشرارة وقواطع الدائرة تسمح فقط بتحويل عطل الخط الداخلي. هذا يعني أن المعوضات المتسلسلة (SC) سوف تعمل دائماً على الاستبعاد أثناء أعطال الخطوط الداخلية.

بنك المكثفات، صمامات تشغيل المحرك (MOV)، فجوة الشرارة، دائرة التخميد علاوة على منصة إلكترونيات الجهد العالي كلها مركبة على المنصة، بينما لوحات التحكم والحماية (C&P) واقعة في حجرة التحكم على الأرض. وصلات الألياف البصرية استخدمت للاتصالات من وإلى إلكترونيات منصة الحهد العالي (HV).
| المكان | التيار المقنن (أمبير) | السعة المقننة (ميجا فار) | طاقة MOV (MJ) |
| Kayabasi-Kursunlu | 2000 | 396 | 26.8 |
| Kayabasi-Baglum | 2000 | 396 | 43.3 |
| Kayabasi-Deceko | 2000 | 396 | 54.9 |
تم استخدام المعوضات التسلسلية لمحطة Kayabasi بنجاح في سنة 2018، وكنتيحة لذلك تحسين قدرة التقل لـ TEIAS 400 كيلو فولت كسعة لتقل القدرة الكهربائية وإعادة حل مشاكل ضعف سعة النقل في المكان، وبذلك تحسين من استقرارية الشبكة الكهربائية.


